[10000ダウンロード済み√] 立川 バドミントン 大会 996237
大会日程・結果に平成30年度版を追加しました スポレクフェスタ18の要項を掲載しました。 要項 5月日の総会の承認より立川市バドミントン協会運営規定を改正しました。 運営規定(17年5月日改正)大会中止(地区予選含む) 参照: 東京都中学校体育連盟ホームページ 個人戦 令和2年度 第38回全日本ジュニアバドミントン選手権大会 (ジュニア新人の部)東京都選考会 令和2年度 第4回ステップアップトーナメント大会 (協会への登録が必要ですMixi立川でバドミントンしようよ! 10/2(日)津久井バドミントン大会 以前参加した津久井のバドミントンクラブの方から大会のお誘いがありました。 ダブルスの個人戦の大会です。 クラス ・男女共に1部・2部・3部 ・申し込み時に申請 参加費 ・1ペア@3

東京都 バドミントンサークル シャングリラ 東京都で バドミントン 友達づくりの活動中メンバー募集中 バドミントン 友達づくり 掲載サークル数日本一 サークルメンバー募集中 社会人の為のサークル活動支援プラットフォーム つなげーと
立川 バドミントン 大会
立川 バドミントン 大会-21 バドミントン プリンスカップ 「大会でようnet」からの申込となります。 9/1710/1 GOSEN CUP レディースバドミントン感謝祭21 「大会でようnet」からの申込となります。 9/159/21 29thイエススーパーレディスリーグ 今回も時間をずらして密を避けた運営を平成25年度 東京都高等学校バドミントン新人Ⅰ部大会兼関東選抜大会 女子シングルス 予選トーナメント 3位 第24回工業高等学校生徒スポーツ大会バドミントン競技(個人戦) 男子シングルスⅠ部 3位 男子シングルスⅡ部 優勝、準優勝 女子シングルスⅠ



Badminton A Com
日野・立川・八王子・多摩近辺で活動中 バドミントンサークルを立ち上げて10年あまり!! 色んなメンバーが集まるサークルになりました! わきあいあい、かつ、ガッツリ! 楽しく練習して上達することを目標にしています。第44回近畿社会人クラブバドミントン選手権大会(個人戦) 和歌山県立体育館 3 13日・日曜日 第47回西宮市長杯大会(ダブルスのみ) 西宮市立中央体育館 26日・土曜日 第15回全国社会人クラブバドミントン個人戦大会 予選会 加古川市立総合体育館フジ八王子ジュニアバドミントンシングルス大会 日時 会場 エスフォルタアリーナ八王子 〖メイン・サブアリーナ〗 八王子市狭町1453番1 電話 申込期間 ~ (但し、定員になり次第締め切ります。
山形県 予選会レポート 全国大会へのキップを掴んだ選手はこちら! 男子Aグループ優勝 石沢 いしざわ 太一 たいち (ふじかげバドミントンスポーツ少年団) 全国大会での目標は? 今できることを頑張って、1試合でも多く勝つ。 好きなバドミントン東京葛飾WINGS JBC つくばねバドミントンクラブ 住吉ジュニアバドミントンクラブ バドミントンサークル lovealls バドミントン教室 ゆうあい BadLda 地域スポ・ネットすぱんく 明日香 愛羽会障害者バドミントンクラブ東京都立立川高等学校(全日制課程) 〒 東京都立川市錦町2丁目13番地5 tel 042(524)8195 / fax 042(527)9906
サークル「立川バドミントン練習会」のメンバー募集情報 バドミントン 東京 東京のバドミントンチームです。現在、メンバーを募集しています。募集しているのは男女問わずオープン大会2部入賞クラ立川市バドミントン協会の大会に参加する団体については協会に登録してある以外に、いくつか条件があります。 (1)団体の登録メンバーのうち立川市在住在勤の人は50%以上いなければいけない。 (2)団体戦 (ダブルス×3)に出場する際の出場オーダーのうち 第48回 ひたちなか市大会 《大会成績》 第48回ひたちなか市バドミントン大会の成績です。 多くの方のご参加ありがとうございました。 10月14日(日) ダブルス 10月21日(日) シングルス・ミックス・スペシャル 大会成績 種目 クラス 優勝




ボクシング 立川で都内の有観客興行が復活 日本3位 佐宗緋月は苦闘のドロー mスポーツ ベースボール マガジン社




Smash And Net Tv 第回ダイハツ全国小学生abcバドミントン大会 女子bグループ 3 4年生 優勝 芳賀 凜歩 石巻クラブjr 宮城県 2位 皆川 恵茉 小平ジュニア 東京都 3位 原口 倖歩 鹿児島飛翔 鹿児島県 3位 上野 優寿 立川バドスポ少
立川スポレクフェスタ21の要項を掲載しました。 要項 別記 申告書 各種様式ダウンロードに令和3年度の登録関係書類を追加しました 5月日の総会の承認より立川市バドミントン協会運営規定を改正しました。 運営規定(17年5月日改正)#バドミントン大会に関するブログ新着記事です。毎日お留守番だし・・・夏休み最後だしね・・・奥原選手のブログをご紹介します "中高生へ"負けて学んだ・・・かな?? そう思いたい(笑)自己紹介くっそー くっそー くっそー まだ悔しい!第26回東北小学生バドミントン大会 岩手県花巻市総合体育館124年以下男子ダブルス 19 17 18 13 14 15 16 5 6 7 8 9 10 11 12 1 2 3 4 永



長野県国体予選 男子 立川純平 的場友宏が選考されました Ac 長野パルセイロ バドミントンクラブ فيسبوك




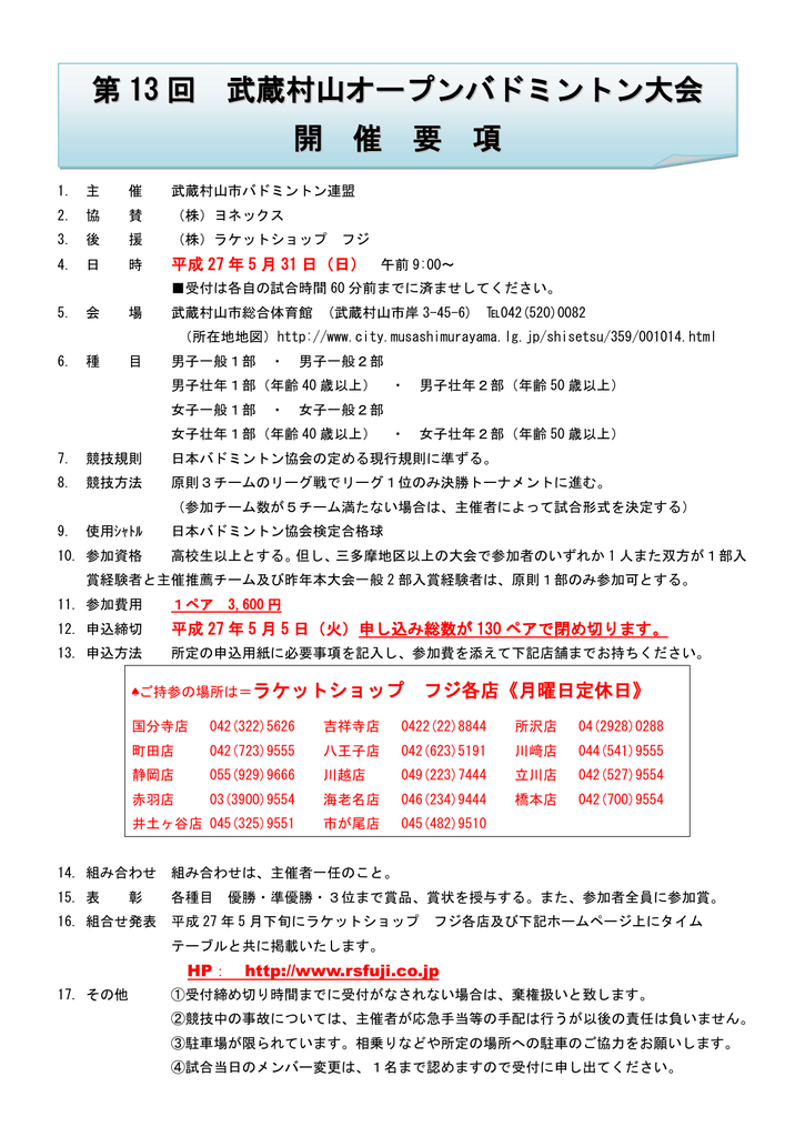
第 13 回 武蔵村山オープンバドミントン大会 開 催 Pdf
令和3年度事業 (予定) 日程 内容 開催場所 21年5月 15日(土) ~16日(日) 第1回理事会・専門委員会 新宿バドミントン事務所 21年5月15日(土) 第62回定期総会 新宿バドミントン事務所 21年5月15日(土) 第71回全日本実業団選手権大会 組合せ抽選会 新宿バドミントン事務所 21年6月23日第58回全日本教職員バドミントン選手権大会 令和元年8月11日 長崎県 長崎市 男子団体(MT) 13 11 12 7 8 9 10 フジ ヨネックス シニアオープン シングルス ダブルス ミックスダブルス大会 日時 ~ 会場 彩の国くまがやドーム 埼玉県熊谷市上川上300 熊谷スポーツ文化公園管理事務所 ☎ ※出来る限り公共交通機関を使用せずに、車でご




廃校を活用したスポーツ関係施設等



ジュニア講習会 しました Miki S Fan バドミントン木下美紀応援blog
立川市役所 法人番号 (法人番号について) 〒 東京都立川市泉町 電話番号: (代表) 地図を見る 開庁時間:午前8時30分~午後5時(土曜・日曜日、祝・休日、12月29日~1月3日を除く)泉市民体育館 泉市民体育館には、第1体育室、第2体育室、トレーニング室、室内水泳場、研修室があります。 所在地 〒 東京都立川市泉町 電話番号 ファックス番号東京都バドミントン協会 〒 東京都新宿区西新宿 ストーク西新宿ビル401号 tel fax



卓球の武者修行 In 立川 柴崎体育館 Radio Blog




都大会 団体 練馬区立八坂中学校
第44回市町村総合体育大会 結果 日時 平成22年6月27日(日)9:00から 会場 稲城市総合体育館 男子団体(参加10人) 優勝 1回戦 シード 2回戦 八王子市2-0稲城市 3回戦 八王子市2-0府中市 準決勝 八王子市2-1調布市 サークル「小坂バドミントンクラブ」のメンバー募集情報 バドミントン 石川 石川のバドミントンチームです。現在、メンバーを募集しています。募集しているのは男女問わず、試合出来る人から上級第40回 立川市バドミントン大会 クラブ対抗戦のご案内 1 主催・主管 立川市バドミントンバドミントン総合情報サイト Dutch Paintバドミントン大会開催日 17年8月14日会場 中間体育文化センター1~6部の3~4人制、男女混合団体戦バドミントン用品を多数景品で用意してます。




店舗ブログ立川店 3 8ページ のページです




自由ケ丘高等学校 100色プロジェクトー90 95 バドミントン部
置賜小f学生バドミントン大会がありますので、優勝目指して頑張りましょう。 8月の予定表をupします。 夏休みですが、頑張って練習にきてね。 7月の予定表をupします。 遅くなりました。学年別選手権大会に出場する選手は東北大会目指して頑張ろう。市民大会(年間3回)・・・立川市の中学校として立川バドミントン協会主催の大会に参 加する意義があると考える 主な実績 31年度 各大会に出場、市民大会出場 ( 参加大会数 7回 )第28回全国小学生バドミントン選手権大会 令和元年12月22日-23日 徳島県鳴門市 都道府県対抗団体戦男子 試合畤号BT-1 岡山県 沖縄県3-0 窪田常尚 崎原盛愛 橋本夢叶 伊敷勇佑 2 0 2110 2117 渡邉奏介 金城吏乙2 0 213 219 繁光俊賢2 0仲間早和輝 2115



バドミントン連盟 東京都専門学校体育連盟




全国小学生 阿波芽衣咲 梅澤 吉野が初の全国タイトルをつかむ 女子個人4年生以下 バドスピ Badminton Spirit
大会情報 日本代表 全国大会 地区大会 過去の大会 協会概要 役員 理事・監事の紹介 地区・連盟代表の紹介 情報公開 定款 倫理規定 事業・財務状況 会員登録数の推移 助成事業一覧 加盟団体連絡先 競技ルール バドミントンの歴史 その他 東京都立立川高等学校(全日制課程) 〒 東京都立川市錦2丁目13番地5 tel 042(524)8195 fax 042(527)9906 女子バドミントン部 部員数 3年生3人 2年生7人 1年生5人 マネージャー4人 計19人;立川店の佐々木です♪ 7月に入って学生の皆様は 試験も終了して7月以降の 大会に向けて練習に打ち込む 気持ちにシフトしたところで 緊急事態宣言発令が決定して しまいました。 今後の大会に向けて学生の皆様に とっては練習に打ち込んで体力と




佐倉市 悲報 6月日に四街道総合公園体育館で予定されていた春季市民バドミントン大会が中止となりました 号外net 佐倉市 四街道市 八街市



The Moment World 11年歴史が刻まれた瞬間 Smash And Net Tv バドミントン情報 動画 Smash And Net Tv
立川市体育協会立川市体育協会事業案内はこちら立川でスポーツする (要事前申込)・空手・ソフトバレーボール・手のひらバレー・太極拳・バドミントン・ミニテニス・tbg・野球・ゲートボールを体験できます。 第73回立川市民大会 駅伝競走齋藤・立川ペア ベスト16 城下・清水ペア ・女子シングルス ☆4位☆ 菅原 ベスト16 齋藤,立川 ・男子シングルスB(初心者トーナメント) ☆優勝☆ 木村 <令和元年度全国バドミントン大会県予選> ・男男子バドミントン部 東京都立立川高等学校(全日制課程) 〒 東京都立川市錦2丁目13番地5 tel 042(524)8195 fax 042(527)9906 最近の実績 17年 関東大会予選(団体)決勝トーナメント出




バド部にサンタがやってきた 立川女子高等学校ホームページ



第7回新潟県近県小学生選抜バドミントン大会 ささかみ体育館
バドミントン団体戦大会 中止 山形県高等学校定時制通信制体育大会 6/19 酒田光陵高校 世界バドミントンu16庄内国際招待21中止 第75回国民体育大会県予選会 第48回東北選手権大会県予選会 7/9~11 新庄市体育館 国体予選立川でのバドミントン 開催場所立川市内の各体育館など。 開催日時土曜日や日曜日、祝日の12時30分から。または午後4時から。 参加条件18才から代、30代くらいまで。初心者も歓迎しています。 参加費毎回¥800円くらい。矢川バドミントンクラブ代表者名富田 正美連絡先氏名富田 正美連絡先電話入会金なし会費月男性1,0円、女性1,000円主な活動場所国立第六小学校体育館 毎週日曜日 午前9時30分から午後0時30分入会条件多少とも経験のある方希望します活動内容紹介部員名弱、女性部員が少ないので




山形県 予選会レポート Daihatsu Badminton Com Light You Up Daihatsu



神奈川 区 バドミントン 大会
15立川オープンバドミントン大会 結果 15立川オープンバドミントン選手権 平成27年8月29日 立川市泉市民体育館 男子3部-1 岩 城 木 口 伸 明 ( 八 王 子 市 ) 智 広 武 井 慎 ( 中 島 祐 輝 立 バ ド 久 隆 (Noriko Club) 武 彦 小 林 小 林 立 樹 ( 武 蔵 村 山



練馬区立石神井中学校




大原町田校 公式 バドミントン部 今日は東京都専門学校バドミントン大会 町田校の学生も大会に参加します 全力尽くしてがんばるぞー 大原 専門学校 バドミントン 部活 大会 スポーツ 羽球 試合 町田校 池袋校 立川校




東京都 バドミントンサークル シャングリラ 東京都で バドミントン 友達づくりの活動中メンバー募集中 バドミントン 友達づくり 掲載サークル数日本一 サークルメンバー募集中 社会人の為のサークル活動支援プラットフォーム つなげーと



第16回シルバーカップ大会結果 三島市バドミントン協会



女子バドミントン部 立川高校ニュース



第8回ジュニア大会




星槎国際高校立川 本日は野球 バドミントン 女子バスケの秋季大会 野球部は前回 春季都大会にて準優勝のため一回戦はシード 本日は二回戦に臨んでいます バドミントンは駒沢オリンピック公園にて 女子バスケは都立一橋高校にて それぞれ一回戦に




日野 立川 バドミントンサークル みほ 立川のバドミントンのメンバー募集 無料掲載の掲示板 ジモティー



神奈川県中学校総合体育大会 バドミントンの部 ただ今 ベスト 4



長野県国体予選 男子 立川純平 的場友宏が選考されました Ac 長野パルセイロ バドミントンクラブ فيسبوك



地区中体連バドミントン大会 弟子屈町立川湯中学校




全日本シニアバドミントン選手権大会東京都予選男子ダブルス 歳以上の部 Md 茜ヶ久保拓生 墨田区 馬渡健 文京区 伊﨑敦也 立川市 キ 竹下雅哉 品川区 上田学 文京区 有賀靖晃 渋谷区 橋本太一 文京区



バドミントン部 夏季選手権大会結果 西東京市立田無第四中学校ホームページ




佐倉市 悲報 6月日に四街道総合公園体育館で予定されていた春季市民バドミントン大会が中止となりました 号外net 佐倉市 四街道市 八街市




高松町ソフトバレーボール大会 In 立川市立第5小学校 立川湯屋敷梅の湯 若旦那のフロント日記



交通新聞 電子版 第30回全jrバドミントン大会 jr北海道が5年連続優勝



Tlbad Sakura Ne Jp



日本小学生バドミントン連盟 オフィシャルサイト




西立川 昭和記念公園 バドミントン ハンチングガールド




立川市体育協会 立川市民体育大会




ট ইট র 大原町田校 公式 バドミントン部 今日は東京都専門学校バドミントン大会 町田校の学生も大会に参加します 全力尽くしてがんばるぞー 大原 専門学校 バドミントン 部活 大会 スポーツ 羽球 試合 町田校 池袋校 立川校




市町村カテゴリー 庄内町立川地区 21年5月19日付け紙面より 荘内日報ニュース 山形 庄内 荘内日報社



バド女 埼玉県立川越南高等学校




クラブ活動 高校バドミントン部 新人戦大会報告 Seig News 聖学院中学校 高等学校




山形県 予選会レポート Daihatsu Badminton Com Light You Up Daihatsu




関東学生バドミントン選手権大会葛飾区総合スポーツセンター所沢市民体育館平成 年 6 月 8 日 6 月 日立川市泉市民体育館慶應義塾大学日吉記念館神奈川大学横浜キャンパス体育館 Bブロック男子ダブルス 竹内大輔 木村駿 千葉航 二松学舎大学 柳川幸治 小林由貴夫



1



ラケットショップフジ



関東中学生オープンバドミントン大会



第16回シルバーカップ大会結果 三島市バドミントン協会



日本小学生バドミントン連盟 オフィシャルサイト




全国私立短期大学体育大会 バドミントン 女子個人シングルス準優勝 学校法人 新渡戸文化学園 新渡戸文化短期大学



日本小学生バドミントン連盟 オフィシャルサイト



1



バドミントン部 夏季選手権大会結果 西東京市立田無第四中学校ホームページ



Badminton Archive Com




立川はテニスでアツい 星槎立川はバドミントンでアツい 丸くても とがってても いいんだよ 星槎国際高校立川 公式ブログ




立川市体育協会 立川市民体育大会



本郷中学校 本郷高校 本郷学園 公式サイト Blog Archive 東京都中学校バドミントン春季大会 団体戦 出場



Geolog Mydns Jp




全国小学生 阿波芽衣咲 梅澤 吉野が初の全国タイトルをつかむ 女子個人4年生以下 バドスピ Badminton Spirit




ট ইট র 大原町田校 公式 バドミントン部 今日は東京都専門学校バドミントン大会 町田校の学生も大会に参加します 全力尽くしてがんばるぞー 大原 専門学校 バドミントン 部活 大会 スポーツ 羽球 試合 町田校 池袋校 立川校



三菱自動車バドミントン部




東京 社会人バドミントンサークル10選 リクエストパーティー リクパ



Www Badminton Archive Com



男子バドミントン部 立川高校ニュース




バドミントン 軟式野球で優勝 第52回東京都市町村総合体育大会 総合7位 町田 タウンニュース




全国小学生 阿波芽衣咲 梅澤 吉野が初の全国タイトルをつかむ 女子個人4年生以下 バドスピ Badminton Spirit



地区中体連バドミントン大会 弟子屈町立川湯中学校




長岡京で全国小学校バドミントン大会 小椋久美子さんのトークショーも 伏見経済新聞




立川市民体育大会 バドミントン大会 立川市議会議員 高口やすひこブログ




12年 都道府県対抗立川オープンレディース大会フリー予選 池田親子ペアvs奥山伊藤ペア Youtube




大原簿記公務員医療福祉保育専門学校立川校 資料請求 願書請求 学校案内 スタディサプリ 進路



Badminton A Com




リーブル Libre チーム 組織を探す Minton バドミントンの大会 イベント情報が集まるポータルサイト




バド日誌 チャレンジリーグ19 団体戦 in立川市泉体育館



バドミントンジュニア大会 弟子屈町立川湯中学校




ソフトボール ベースボールときわ立川店 ベースボールときわ立川店 テニスバドミントンときわ立川店




男子ダブルス 都大会へ 練馬区立八坂中学校



ジュニア講習会 しました Miki S Fan バドミントン木下美紀応援blog




テニス バドミントンときわ立川店 全豪op優勝者当てクイズ開催 ベースボールときわ立川店 テニスバドミントンときわ立川店




兵庫県立川西北陵高等学校バドミントン部指導しました Miki S Fan バドミントン木下美紀応援blog



第58回全日本教職員バドミントン選手権大会




立川市民体育大会 バドミントン大会 立川市議会議員 高口やすひこブログ



バドミントン部 御蔵島小中学校です



第58回全日本教職員バドミントン選手権大会




第73回 千葉県中学校総合体育大会 松戸市予選会に参加してきました 聖徳大学附属女子中学校 高等学校



Tama Spo Com



Tachikawabadminton Net




古河三高バドミントン Koga3highbadminton




立川志の輔さん トーチを眺めながら 意外と重いね 東京オリンピック速報 オリンピック パラリンピック 読売新聞オンライン



バドミントン部 夏季選手権大会結果 西東京市立田無第四中学校ホームページ



トヨタ自動車九州 バドミントン部 ホームページ



1819 男子バドミントン部大会結果報告 生徒からの情報発信



Tachikawabadminton Net




古河三高バドミントン Koga3highbadminton



バドミントン部 東京都立南平高等学校



長野県国体予選 男子 立川純平 的場友宏が選考されました Ac 長野パルセイロ バドミントンクラブ فيسبوك




山形県 予選会レポート Daihatsu Badminton Com Light You Up Daihatsu



1




全日本シニアバドミントン選手権大会東京都予選男子シングルス 歳以上の部 Ms 山本義正 葛飾区 阿部正行 武蔵野市 キ キ北田清孝 西東京市 栗田一宣 千代田区 中林正俊 中央区 安藤功 府中市 三決 中村阿部男子シングルス 歳以上の部




山形県 予選会レポート Daihatsu Badminton Com Light You Up Daihatsu



本郷中学校 本郷高校 本郷学園 公式サイト Blog Archive 東京都中学校バドミントン春季大会 団体戦 出場



1



6月21日 金 中体連バドミントン大会 全校朝会で壮行会 弟子屈町立川湯中学校



バドミントン部 東京都立南平高等学校
コメント
コメントを投稿